Research Articles
1. Fusion-Driven Wildfire Detection
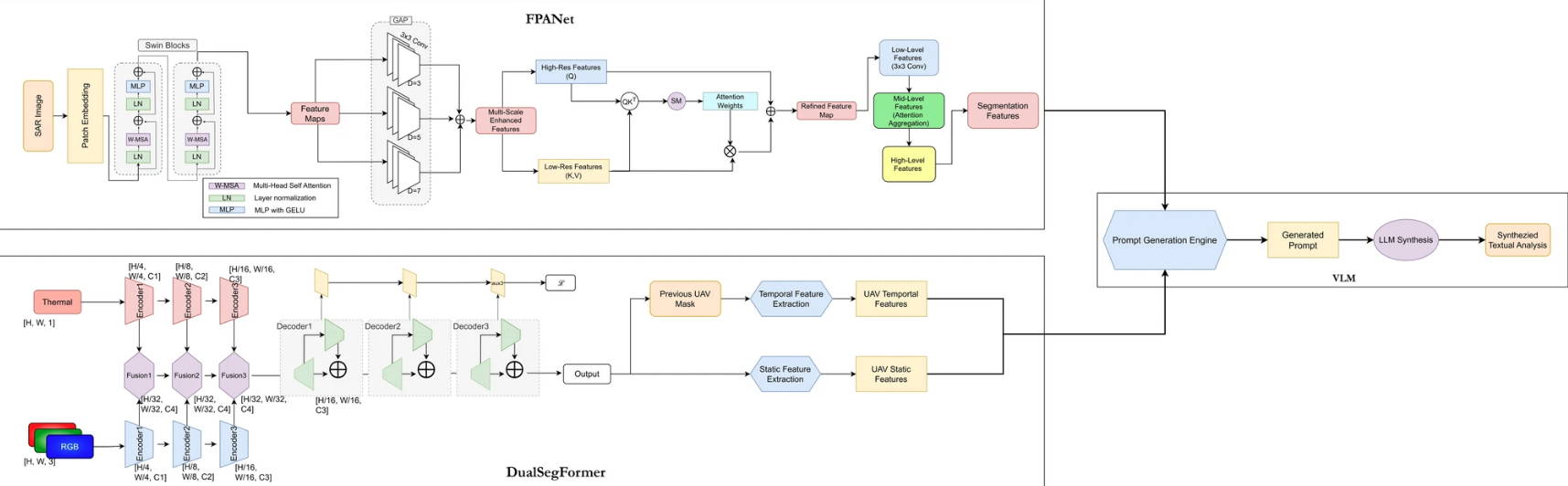
Fusion-Driven Wildfire Detection is an advanced monitoring system that integrates multi-scale Synthetic Aperture Radar (SAR) data with high-resolution imagery captured by Unmanned Aerial Vehicles (UAVs) to enable accurate and early detection of wildfires. The system uses a novel data fusion technique that combines the wide-area coverage and all-weather capability of SAR with the detailed, real-time visual information provided by UAV imagery. By leveraging machine learning and image processing algorithms, the framework analyzes variations in heat signatures, smoke patterns, and vegetation changes to identify potential wildfire outbreaks at an early stage. This integrated approach significantly improves detection accuracy, reduces response time, and allows authorities to monitor large forested regions efficiently. Ultimately, the technology supports faster decision-making, better resource deployment, and more effective wildfire prevention and management, helping to minimize environmental damage and protect ecosystems, wildlife, and nearby communities.
Publication: Hybrid learning framework for synergistic fusion of SAR and optical UAV data in wildfire surveillance. Scientific Reports 15, 42857 (2025). https://doi.org/10.1038/s41598-025-26816-1


2. RL for Adaptive Centre Pivot Irrigation in Smallholder Agriculture
Reinforcement Learning for Adaptive Center Pivot Irrigation in Smallholder Agriculture is an intelligent irrigation management system designed to optimize water usage in smallholder farms using reinforcement learning (RL). The system leverages real-time data from soil moisture sensors, weather conditions, and crop growth patterns to dynamically adjust the operation of center pivot irrigation systems. By continuously learning from environmental feedback, the RL model determines the optimal amount and timing of water application to ensure efficient crop hydration while minimizing water wastage. This adaptive approach allows the system to respond to changing field conditions such as rainfall, temperature, and soil variability. The proposed method demonstrates a novel data-driven irrigation strategy that can reduce water consumption by up to 25% while maintaining or improving crop productivity. Ultimately, this technology supports sustainable agriculture by conserving water resources, lowering operational costs for farmers, and improving resilience in water-scarce regions.
Publication: Technological advancements in smart center pivot irrigation systems for enhancing water efficiency and crop productivity in smallholder agriculture. Journal of Food Process Engineering. Available at:
https://doi.org/10.1111/jfpe.70289.
3. Bio Markers for Cardio Vascular Disease
This article reviews advanced integrative approaches for estimating cardiovascular disease (CVD) risk using machine learning and genetic–epigenetic analyses. A systematic review of 35 studies highlights the prognostic value of biomarkers such as cardiac troponins and DNA methylation surrogates, which improve the prediction of adverse cardiovascular events, mortality, and other clinical outcomes. Integrated models combining genetic and epigenetic data show better performance than traditional risk assessment methods, particularly for short-term predictions. The findings across the literature demonstrate how biomarker-driven machine learning models can enhance CVD risk assessment, support personalized preventive strategies, and improve clinical outcomes. Future research should focus on validating these models across diverse populations and integrating multi-omics data for broader clinical application..
Publication: Review of various Integrative Approaches to Cardiovascular Disease and COVID-19: Biomarkers, AI, and Natural Treatments. Cureus J Computer Science doi:https://doi.org/10.7759/s44389-024-00191-w
4. H.265 Video Encoding
A Novel and Optimized YOLO Model for H.265 Encoded Video Frames focuses on improving object detection performance directly on H.265 compressed video streams. The proposed optimization enhances the YOLO architecture to efficiently process encoded frames, reducing computational overhead while maintaining high detection accuracy. By leveraging compression-domain features, the model significantly boosts detection speed and enables real-time analysis of agricultural video data for applications such as crop monitoring, pest detection, and farm surveillance. This approach provides a faster and more efficient solution for large-scale agricultural video analytics.
Publication: A novel and optimized YOLO model for H.265 encoded video frames. International Journal of Information Technology, Springer Nature (2025). https://doi.org/10.1007/s41870-025-02556-3
5. Comprehensive Analysis of YOLO Models in Precision Agriculture
This research investigates the optimization and deployment of YOLO-based object detection models for real-time pest detection in agricultural environments. Four variants—YOLOv8, YOLOv9, YOLOv10, and YOLOv11—were evaluated using the NBAIR dataset containing 40 pest species, with performance measured through precision, recall, F1-score, accuracy, and mAP@0.5. Among them, YOLOv9 achieved the best overall results with 93% accuracy, 0.959 mAP@0.5, and a 0.96 F1-score, making it highly suitable for real-time agricultural use. YOLOv11 recorded the highest precision (0.932), while YOLOv10 offered efficient latency and strong performance on mobile devices. The study highlights the value of efficient AI models in supporting sustainable pest management and precision agriculture.
Publication: Comprehensive Analysis of YOLO Models for Deployment in Precision Agriculture, International Journal of Computers and their Applications, ISCA (Scopus Q2)


6. Optimized YOLOv8 Architecture for Insect Detection in Agri Farms Using EV Systems
This work presents an Advanced Edge-Based Vision System that deploys an optimized YOLOv8 model on NVIDIA Jetson Nano for real-time insect detection in agricultural farms. By applying TensorRT acceleration and INT8 quantization, it achieves a tenfold reduction in memory usage, over 45 FPS inference speed, and F1-scores above 95%, enabling accurate, low-power pest detection for precision agriculture.



